0791-83983112/0791-83955307
首页
走近建投
集团简介
组织机构
部门职能
发展历程
资讯中心
领导关怀
集团动态
基层动态
安全生产
视频中心
业务领域
风险评估
城市建设
房产开发
投资融资
资产管理
党团建设
党建
团建
工会
活动专题
纪检监察
廉政建设
普法专栏
信访举报
招标采购
招标公告
中标公示
资产招租
企业文化
文化纲要
企业宣传片
精神文明创建
洪路先锋·云学堂
mksports在线登录_MK(中国)
联系方式
人才招聘
首页
走近建投
集团简介
组织机构
部门职能
发展历程
资讯中心
领导关怀
集团动态
基层动态
安全生产
视频中心
业务领域
风险评估
城市建设
房产开发
投资融资
资产管理
党团建设
党建
团建
工会
活动专题
纪检监察
廉政建设
普法专栏
信访举报
招标采购
招标公告
中标公示
资产招租
企业文化
文化纲要
企业宣传片
精神文明创建
洪路先锋·云学堂
mksports在线登录_MK(中国)
联系方式
人才招聘
下属公司
招标采购
-
Bidding
招标公告
中标公示
资产招租
首页
>
招标采购
>
招标公告
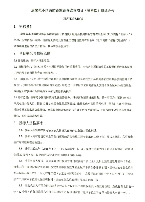
康馨苑小区消防设施设备维修项目(第四次)
日期:2024-07-04
上一篇:
南昌新兴物业管理有限公司服务范围内小区、城投大厦及南昌城建广场绿化养护服务项目(第二次)
下一篇:
南昌新兴物业管理有限公司所管辖小区及大厦采购公众责任险服务项目(第四次)
返回列表页
OA系统
官方微信
在线留言
返回顶部
MK(体育科技有限公司)体育·官方网站
|
MK体育(中国)国际平台
|
MK官方网站
|
中国·MK体育(恩波利)官方网站
|
MK手机网页版登录入口
|
MK官网
|
MK官方端网站登录入口
|
mksports
|
MK在线登录官网
|